TEACHERS
GALLERY
PRICING
SIGN IN
TRY ZURU
GET STARTED
Loop
Audio
Interval:
5s
10s
15s
20s
60s
Play
1 of 20
Slide Notes
Download
Go Live
New! Free Haiku Deck for PowerPoint Add-In
Webshop
Share
Copy
Download
0
74
Published on Nov 20, 2015
No Description
View Outline
MORE DECKS TO EXPLORE
PRESENTATION OUTLINE
1.
WELKOM
Photo by
Alain Limoges
2.
SAMENWERKING
SYLVANA & ROBBERT
Photo by
xavi talleda
3.
Untitled Slide
4.
Untitled Slide
5.
Untitled Slide
6.
Untitled Slide
7.
Untitled Slide
8.
Untitled Slide
9.
Untitled Slide
10.
Untitled Slide
11.
Untitled Slide
12.
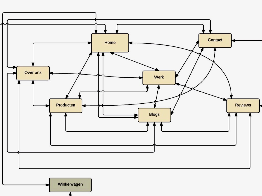
WIREFRAMES
HTTPS://WWW.DROPBOX.COM/S/O6KPY1KAJW1Q64I/WIREFRAMES.PDF?DL=0
13.
Untitled Slide
14.
Untitled Slide
15.
Untitled Slide
16.
Untitled Slide
17.
Untitled Slide
18.
Untitled Slide
19.
Untitled Slide
20.
Untitled Slide
Friend of Haiku Deck
×
Error!