Le strutture di controllo ci permettono di rispondere ad un quesito fondamentale che riguarda l'ordine di esecuzione all'interno degli algoritmi, cioè quale sarà la prossima istruzione da eseguire.
In altri termini stabiliscono il flusso di esecuzione che lega le varie istruzioni che compongono l'algoritmo.
Esempi di algoritmi presenti nella vita quotidiana: ricette, manuali di istruzioni, indicazioni stradali, azioni per eseguire un certo compito, e molto altro...
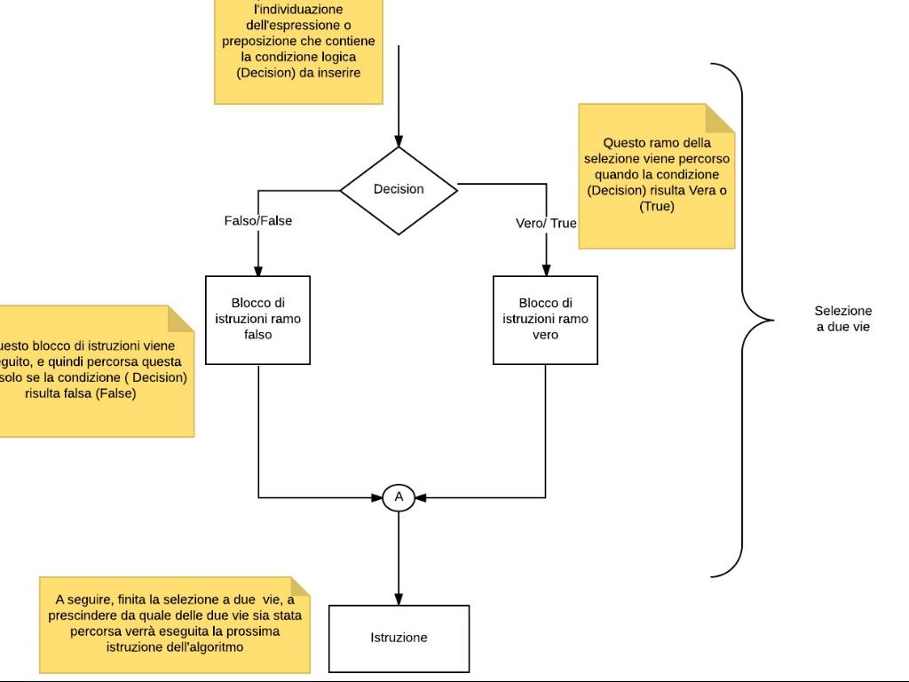
La selezione a due vie permette di ramificare/biforcare il percorso all'interno del nostro algortmo sequenziale in due parti, soltanto una delle quali sarà percorsa durante l'esecuzione dell'algoritmo, in base alla valutazione del valore di una espressione o proposizione che sovrintende a questa struttura.
Quando la condizione logica risulta vera la struttura di controllo selezione farà eseguire come prossima istruzione dell'algoritmo la prima istruzione che si trova nel ramo vero della struttura identificato graficamente con una V o T
In caso contrario se la condizione risulta falsa allora la struttura di controllo selezione farà eseguire, come prossima istruzione dell'algoritmo, la prima istruzione che si trova nel ramo falso della struttura identificato dalla lettera F.